4 May 2026
  • Beranda
  • Feature
    • Khas
    • Tualang
    • Persona
    • Historia
    • Milenial
    • Kuliner
    • Pop
    • Gaya
    • Pameran
    • Panggung
  • Berita
    • Ekonomi
    • Pariwisata
    • Pemerintahan
    • Budaya
    • Hiburan
    • Politik
    • Hukum
    • Kesehatan
    • Olahraga
    • Pendidikan
    • Pertanian
    • Lingkungan
    • Liputan Khusus
  • Kritik & Opini
    • Esai
    • Opini
    • Ulas Buku
    • Ulas Film
    • Ulas Rupa
    • Ulas Pentas
    • Kritik Sastra
    • Kritik Seni
    • Bahasa
    • Ulas Musik
  • Fiksi
    • Cerpen
    • Puisi
    • Dongeng
  • English Column
    • Essay
    • Fiction
    • Poetry
    • Features
  • Penulis
  • Buku
    • Buku Mahima
    • Buku Tatkala
No Result
View All Result
  • Beranda
  • Feature
    • Khas
    • Tualang
    • Persona
    • Historia
    • Milenial
    • Kuliner
    • Pop
    • Gaya
    • Pameran
    • Panggung
  • Berita
    • Ekonomi
    • Pariwisata
    • Pemerintahan
    • Budaya
    • Hiburan
    • Politik
    • Hukum
    • Kesehatan
    • Olahraga
    • Pendidikan
    • Pertanian
    • Lingkungan
    • Liputan Khusus
  • Kritik & Opini
    • Esai
    • Opini
    • Ulas Buku
    • Ulas Film
    • Ulas Rupa
    • Ulas Pentas
    • Kritik Sastra
    • Kritik Seni
    • Bahasa
    • Ulas Musik
  • Fiksi
    • Cerpen
    • Puisi
    • Dongeng
  • English Column
    • Essay
    • Fiction
    • Poetry
    • Features
  • Penulis
  • Buku
    • Buku Mahima
    • Buku Tatkala
No Result
View All Result
tatkala.co
No Result
View All Result

Buda Kecapi sebagai Metode Art Therapy

Dewa Purwita Sukahet by Dewa Purwita Sukahet
August 6, 2025
in Ulas Rupa
Buda Kecapi sebagai Metode Art Therapy
  • Artikel ini adalah catatan kuratorial paneran seni rupa “Buda Kecapi: Seni dan Penjelajahan ke Dalam Diri” serangkaian Singaraja Literary Festival, 25-27 Juli 2025 di Galeri Paduraksa FBS Undiksha Singaraja

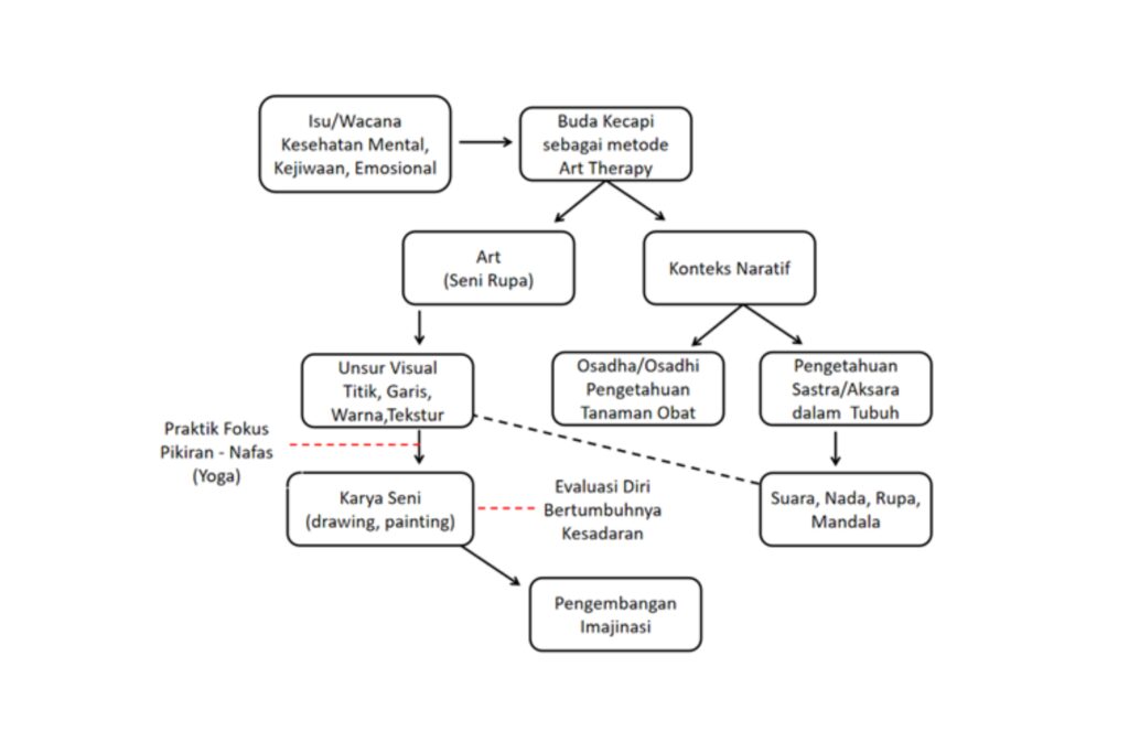
ISU atau wacana tentang kesehatan mental—yang di dalamnya mencakup aspek kejiwaan maupun emosional—jika dilihat dalam konteks Buda Kecapi sebagai sebuah metode Art Therap, maka dapat dilihat dalam dua konteks, yakni dari aspek seni (estetika) maupun konteks narasinya.

Konteks narasi dalam Buda Kecapi secara umum membahas tentang dua hal, yakni tentang pengetahuan mengolah sarana pengobatan (Osadha-Osadhi)—pengetahuan tentang pengolahan berbagai tumbuhan yang menghasilkan ramuan obat-obatan—maupun dari aspek filosofis (sastra), yaitu tentang aksara yang mengandung spirit ataupun energi yang bermanfaat dalam penyembuhan baik penyembuhan secara fisik maupun psikis.

Aksara ini bertranformasi menjadi suara(bunyi), nada , rupa dan mandala (bahkan dalam konteks teologi adalah simbol energi dewata). Dalam konteks seni (estetika), khususnya seni rupa, aspek rupa maupun mandala ini dapat disetarakan dengan berbagai elemen rupa, yakni titik, garis warna, tekstur, komposisi, ruang, dan lain sebagainya.

Praktik aktivasi energi aksara dalam diri ini berkorelasi dalam konteks penciptaan karya seni rupa yang di dalamnya terdapat aspek latihan untuk memfokuskan pikiran, pengolahan napas, atau praktik yoga dalam dunia spiritual maupun laku meditatif dalam proses penciptaan karya seni, di mana seorang kreator (seniman, perupa) larut dalam laku dan proses kreatifnya yang bermuara pada pengenalan maupun evaluasi diri dan bertumbuhnya kesadaran diri dalam mengharmonisasikan berbagai aspek emosional dan psikologis.

Praktik berkarya seni rupa seperti melukis, menggambar, adalah proses paling sederhana dan mudah untuk dilakukan sebagai suatu tindakan pelepasan berbagai gangguan emosional dan psikologi yang bermuara pada bertumbuhnya kesadaran untuk memahami diri dan semesta serta berkembangnya aspek imajinasi dan kreatifitas.

Sebagai sebuah metode, Buda Kecapi menarik untuk digali lebih dalam dengan memadankannya terhadap praktik-praktik berkesenian pada pelaku seni. Pada perkembangannya, metode yang pada pandangan ini mengacu kepada suatu prosedur, teknik atau langkah untuk melakukan sesuatu di dalam upaya mencapai suatu tujuan  bisa menjadi sebuah pendekatan yang menyegarkan dalam dunia kesehatan.

Sederhananya, tentang mengalih-mediakan sisi emosional pada diri manusia ke dalam media seni yang di dalamnya terdapat kemewahan imajinasi sekaligus memiliki kekuatan menyelaraskan atau mengharmonisasikan energi, dengan demikian, Art Therapy adalah bentuk yoga dalam wujud praktik penciptaan rupa di mana seni sebagai medianya.[T]

Penulis: I Wayan Seriyoga Parta, Dewa Gede Purwita, I Made Susanta Dwitanaya
Editor: Jaswanto

Buda Kecapi: Muara yang Kembali pada Hulu
Indonesia Kumpulan Pohon Tumbang — Lukisan “Sisa-sisa Pembangunan” dan “Awas Sigap” Karya Polenk Rediasa di Singaraja Literary Festival 2025
Tags: KuratorialPameranPameran Seni RupaSeni RupaSingaraja Literary FestivalSingaraja Literary Festival 2025
ShareTweetSendShareSend
Previous Post

Buda Kecapi: Muara yang Kembali pada Hulu

Next Post

Psikologi Humanistik Polenk

Dewa Purwita Sukahet

Dewa Purwita Sukahet

Perupa, suka ngukur jalan, dan CaLis tanpa Tung

Related Posts

Refracted — Perspektif yang Menolak Keutuhan

by Made Chandra
May 4, 2026
0
Refracted — Perspektif yang Menolak Keutuhan

Artikel ini adalah catatan kuratorial pameran seni rupa “Refracted” pada 2 Mei 2026 di Ruang Arta Derau, Tegallalang. Tak pernah...

Read moreDetails

Kenapa sih Harus Solo Exhibition?

by Made Chandra
April 14, 2026
0
Kenapa sih Harus Solo Exhibition?

HARI itu rasanya begitu spesial, hari dimana buku-buku tersusun bertumpuk untuk dirayakan kehadirannya. Semerebak wangi dupa menyeruak sampai menyentil dalam-dalam...

Read moreDetails

Apa yang ‘Ada’ dalam Sebuah Lukisan? —Membaca ‘Aurora Blue’ dan ‘Red Blossom’ Karya Wayan Kun Adnyana

by I Wayan Sujana Suklu
March 27, 2026
0
Apa yang ‘Ada’ dalam Sebuah Lukisan?  —Membaca ‘Aurora Blue’ dan ‘Red Blossom’ Karya Wayan Kun Adnyana

Membaca Aurora Blue dan Red Blossom karya Wayan Kun Adnyana, pameran Parama Paraga Retrospective of Biographical Metaphoric Figure to New...

Read moreDetails

SAPA WARANG: Tubuh yang Terbakar di Batas Liminal

by I Wayan Sujana Suklu
March 24, 2026
0
SAPA WARANG: Tubuh yang Terbakar di Batas Liminal

Liminalitas sebagai Ambang Kosmologis LIMINALITAS, dalam pengertian paling mendasar, bukan sekadar fase peralihan, melainkan kondisi ontologis di mana batas-batas eksistensi...

Read moreDetails

Retakan, Api, dan Cara Melihat Diri Sendiri — Membaca Ogoh-ogoh ‘Sapa Warang’ Karya Marmar Herayukti

by Agung Bawantara
March 23, 2026
0
Retakan, Api, dan Cara Melihat Diri Sendiri — Membaca Ogoh-ogoh ‘Sapa Warang’ Karya Marmar Herayukti

Di tengah hiruk-pikuk malam pengerupukan, sehari menjelang Hari Raya Nyepi Tahun Baru Çaka 1948, ketika ogoh-ogoh diarak dalam gegap gempita, sosok...

Read moreDetails

Maestro Tjokot, Gus Tilem, dan Gus Nyana Pulang ke Tugu Mayang Ubud

by Agung Bawantara
March 17, 2026
0
Maestro Tjokot, Gus Tilem, dan Gus Nyana Pulang ke Tugu Mayang Ubud

Karya ogoh-ogoh berjudul “Tugu Mayang” dari ST. Pandawa Banjar Tarukan, Desa Adat Mas, Ubud, Gianyar, menguatkan sebuah kecenderungan estetika yang...

Read moreDetails

Gerabah dan Manusia yang Berubah

by Mas Ruscitadewi
March 7, 2026
0
Gerabah dan Manusia yang Berubah

Dalam pameran Bali Bhuwana Rupa oleh ISI Denpasar di ARMA Museum Ubud, yang bertajuk ' Adhi Jnana Astam (Mastery-Mind-Marvel), banyak...

Read moreDetails

SENI EKOLOGIS —Dari Orasi Ilmiah I Wayan Setem

by Hartanto
February 24, 2026
0
SENI EKOLOGIS —Dari Orasi Ilmiah I Wayan Setem

BENCANA banjir bandang di Aceh, Sumatra Utara, Sumatra Barat dan beberapa daerah di Indonesia – menurut saya, bukanlah sekedar bencana...

Read moreDetails

Kendali, Kekerasan, dan Siklus Waktu —Ulasan Ogoh-ogoh Kalabendu Karya ST Bakti Dharma, Banjar Adat Kangin Pecatu

by Agung Bawantara
February 22, 2026
0
Kendali, Kekerasan, dan Siklus Waktu —Ulasan Ogoh-ogoh Kalabendu Karya ST Bakti Dharma, Banjar Adat Kangin Pecatu

OGOH-OGOH Kalabendu karya Sekaa Teruna (ST) Bakti Dharma, Banjar Adat Kangin Pecatu, Kuta Selatan, menempatkan figur bhutakala bertangan enam sebagai pusat komposisi....

Read moreDetails

Rush to Paradise: Tumbal Menuju “Surga”

by I Wayan Westa
February 22, 2026
0
Rush to Paradise: Tumbal Menuju “Surga”

INI mobil kayu, mirip Ferrari, kendaraan tercepat di lintas darat. Dipajang di Labyrinth Art  Galleri Nuanu, Tabanan. Di ruang pameran...

Read moreDetails
Next Post
Psikologi Humanistik Polenk

Psikologi Humanistik Polenk

Please login to join discussion

Ads

POPULER

  • Halu Masa Lalu; 3 Cerita Pantat Waktu SD, Rasanya Kayak Nano Nano

    Halu Masa Lalu; 3 Cerita Pantat Waktu SD, Rasanya Kayak Nano Nano

    22 shares
    Share 22 Tweet 0
  • Kabut Membawa Kenikmatan | Cerpen Ni Made Royani

    0 shares
    Share 0 Tweet 0
  • Karena Tak Sabaran, Tika Pagraky Luncurkan Tiga Lagu Sekaligus dan Buka Cerita di Balik “Bli Made”

    0 shares
    Share 0 Tweet 0
  • AJARAN LELUHUR BALI TENTANG MEMILAH SAMPAH

    0 shares
    Share 0 Tweet 0
  • Ritual Sebelum Bercinta | Cerpen Jaswanto

    0 shares
    Share 0 Tweet 0

ARTIKEL TERKINI

Bagus Dedy Permata Putra: Semangat Belajar dan Berkarya dari Tapel Ogoh-ogoh
Persona

Bagus Dedy Permata Putra: Semangat Belajar dan Berkarya dari Tapel Ogoh-ogoh

DI antara deretan tapel ogoh-ogoh yang dipajang rapi di ruang lomba UPMI Bali, sosok Bagus Dedy Permata Putra (13) tampak...

by Dede Putra Wiguna
May 4, 2026
Lomba Tapel Ogoh-ogoh di UPMI Bali: Menumbuhkan Kreativitas Tanpa Batas
Panggung

Lomba Tapel Ogoh-ogoh di UPMI Bali: Menumbuhkan Kreativitas Tanpa Batas

“Ogoh-ogoh itu bukan lagi kesenian musiman. Tetapi kesenian yang dikerjakan sepanjang masa.” Kalimat pembuka itu meluncur dari Dr. I Made...

by Dede Putra Wiguna
May 4, 2026
Antara Proses dan Hasil: Cara Pemain Menentukan Nilai Akun di Valorant
Gaya

Antara Proses dan Hasil: Cara Pemain Menentukan Nilai Akun di Valorant

TIDAK semua pemain menikmati perjalanan yang sama dalam game. Ada yang menghargai setiap tahap perkembangan, ada juga yang lebih fokus...

by tatkala
May 4, 2026
Refracted — Perspektif yang Menolak Keutuhan
Ulas Rupa

Refracted — Perspektif yang Menolak Keutuhan

Artikel ini adalah catatan kuratorial pameran seni rupa “Refracted” pada 2 Mei 2026 di Ruang Arta Derau, Tegallalang. Tak pernah...

by Made Chandra
May 4, 2026
Hidup Ini Sederhana, yang Rumit Hanya Tafsir di Media Sosial
Esai

Hidup Ini Sederhana, yang Rumit Hanya Tafsir di Media Sosial

SAYA perlu memulai tulisan ini dengan satu catatan kecil. Saya meminjam sebuah gagasan dari Pramoedya Ananta Toer, bukan sebagai hiasan...

by Angga Wijaya
May 4, 2026
Aku Kembali | Cerpen Kadek Windari
Cerpen

Aku Kembali | Cerpen Kadek Windari

“Risa, aku sudah melihat hasil pengumuman itu,” ucap Bagus lirih, nyaris tenggelam dalam gemuruh angin senja. Aku menoleh, menatap wajahnya...

by Kadek Windari
May 3, 2026
Puisi-puisi Kim Young Soo | Di Candi Gedong Songo
Puisi

Puisi-puisi Kim Young Soo | Di Candi Gedong Songo

DI CANDI GEDONG SONGO Di lereng bukittercurah sinar matahari siang di khatulistiwapada ubun-ubun anemiaterdapat stupa batu yang terlupakanmenghapuskan bayangannya dengan...

by Kim Young Soo
May 3, 2026
Tanpa Protokol dan Jarak, Diskusi Pendidikan dan Titik Nol di Bawah Gerimis Kota Singaraja
Khas

Tanpa Protokol dan Jarak, Diskusi Pendidikan dan Titik Nol di Bawah Gerimis Kota Singaraja

JUMAT sore, bertepatan dengan Hari Buruh, 1 Mei, saya mampir ke Bichito sebuah kafe baru di Jalan Gajah Mada, Singaraja,...

by Gading Ganesha
May 2, 2026
Kapan Pejabat BGN Meresmikan MBG Khusus Pesantren di Bali?
Opini

Kapan Pejabat BGN Meresmikan MBG Khusus Pesantren di Bali?

ADA satu penyakit lama dalam kebijakan publik kita: negara sering merasa telah bekerja hanya karena program sudah diumumkan, anggaran sudah...

by KH Ketut Imaduddin Jamal
May 2, 2026
Seremoni Hardiknas dan Krisis Literasi
Esai

Seremoni Hardiknas dan Krisis Literasi

Peringatan Hari Pendidikan Nasional (Hardiknas) semestinya tidak terjebak pada rutinitas seremonial yang berulang dan kehilangan makna. Ia perlu dimaknai sebagai...

by Ahmad Fatoni
May 2, 2026
Siswa SMK Kesehatan Bali Medika Denpasar Torehkan Prestasi di Ajang Confident 2026
Pendidikan

Siswa SMK Kesehatan Bali Medika Denpasar Torehkan Prestasi di Ajang Confident 2026

SUASANA semarak terasa di ajang Confident 2026 yang digelar Sekolah Tinggi Agama Islam Denpasar (STAID) pada 26 April 2026. Kegiatan...

by Dede Putra Wiguna
May 2, 2026
Di Balik Siswa Merundung Guru: Ketika Gizi Anak Tercukupi, Akhlak Malah Terdegradasi
Esai

Di Balik Siswa Merundung Guru: Ketika Gizi Anak Tercukupi, Akhlak Malah Terdegradasi

Kejadian sekelompok siswi SMA di Purwakarta, Jawa Barat yang merundung gurunya sendiri itu benar-benar tidak manusiawi. Maksudnya, hati siapa yang...

by Dodik Suprayogi
May 2, 2026

TATKALA.CO adalah media umum yang dengan segala upaya memberi perhatian lebih besar kepada seni, budaya, dan kreativitas manusia dalam mengelola kehidupan di tengah-tengah alam yang begitu raya

  • Penulis
  • Tentang & Redaksi
  • Kirim Naskah
  • Pedoman Media Siber
  • Kebijakan Privasi
  • Desclaimer

Copyright © 2016-2025, tatkala.co

Welcome Back!

Login to your account below

Forgotten Password?

Retrieve your password

Please enter your username or email address to reset your password.

Log In
No Result
View All Result
  • Beranda
  • Feature
    • Khas
    • Tualang
    • Persona
    • Historia
    • Milenial
    • Kuliner
    • Pop
    • Gaya
    • Pameran
    • Panggung
  • Berita
    • Ekonomi
    • Pariwisata
    • Pemerintahan
    • Budaya
    • Hiburan
    • Politik
    • Hukum
    • Kesehatan
    • Olahraga
    • Pendidikan
    • Pertanian
    • Lingkungan
    • Liputan Khusus
  • Kritik & Opini
    • Esai
    • Opini
    • Ulas Buku
    • Ulas Film
    • Ulas Rupa
    • Ulas Pentas
    • Kritik Sastra
    • Kritik Seni
    • Bahasa
    • Ulas Musik
  • Fiksi
    • Cerpen
    • Puisi
    • Dongeng
  • English Column
    • Essay
    • Fiction
    • Poetry
    • Features
  • Penulis
  • Buku
    • Buku Mahima
    • Buku Tatkala

Copyright © 2016-2025, tatkala.co